《反间谍法实施细则》,不要以为ta离你很远
来源:如东县市场监督管理局 发表日期:2020-11-16 浏览:次
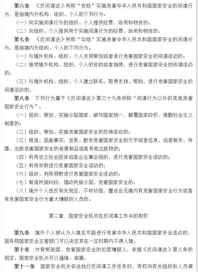
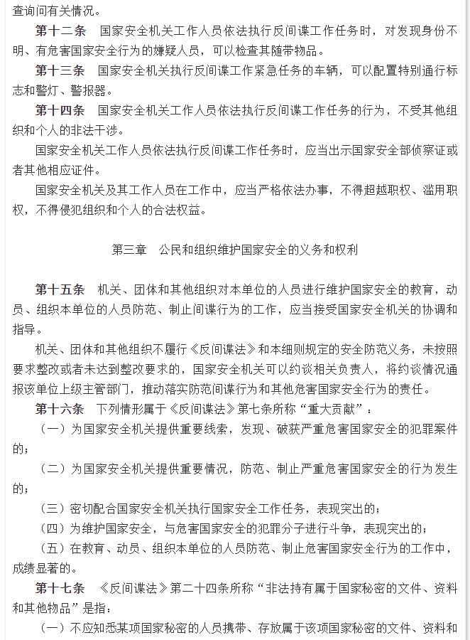
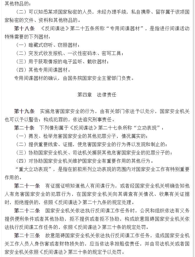
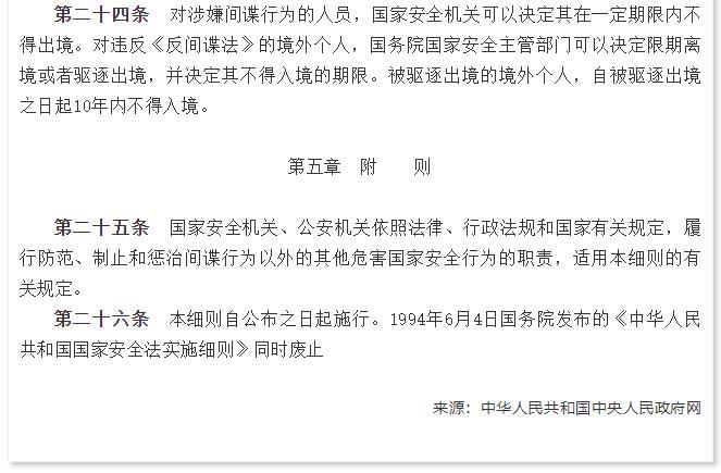
2017年12月国务院总理李克强签署了第692号国务院令,公布《中华人民共和反间谍法实施细则》,自公布之日起施行。1994年6月4日国务院发布的《中华人民共和国国家安全法实施细则》同时废止。
《实施细则》既详细解释了相关概念的内涵及外延,也为《反间谍法》的全面落实提供了具体操作规范与基准。

话不多说
接下来小编就给大家好好讲讲
《反间谍法实施细则》
让我们一起来看看





反间谍法实施细则最新消息一直受国内外社会的关注,而实施细则中相应的改动也适应了当下时代发展的需要,最新的反间谍法实施细则与国家的安全息息相关,对于保障我们的生活和社会的稳定有重要意义。
让我们一起反间谍,
为保护国家安全助力!



















